跳到主要內容區塊定位點
主要內容區塊

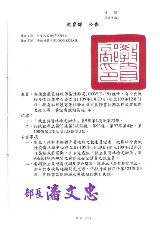
因應新冠肺炎疫情,教育部公告持有該部體育署核發之救生員證照,效期展延1年

更新日期:2025-02-11
人氣
3003

為因應嚴重特殊傳染性肺炎(COVID-19)疫情,確保持有教育部體育署核發之救生員證照者權益,教育部業於今(109)年4月6日以臺教授體字第1090011525A號公告,持有教育部體育署核發之救生員證書,效期於中央流行疫情指揮中心成立日(109年1月10日)起至109年12月31日屆期或將屆期,且未完成依「救生員資格檢定辦法」第9條第1項所規定之複訓及安全講習之救生員,其證書效期展延1年;前揭救生員所需複訓及安全講習,應於本次展延期間完成,如未於本次展延期間完成者,依據行政程序法第123條第3款,其證書效期將溯及原效期到期日失效。詳細情形請上教育部體育署救生員授證資訊網站查詢(網站)


交通部觀光局東部海岸國家風景區管理處(以下簡稱東管處)提醒,該處依「水域遊憩活動管理辦法」訂有「東部海岸國家級風景特定區水域遊憩活動注意事項」其中泛舟、水上摩托車、獨木舟及立式划槳活動皆要求配置合格救生員,該救生員證照效期適用上述展延規定;另於東管處轄區從事水域遊憩活動經營,請依據前揭規定做合格公司或商業登記、投保足額保險及依從事活動種類僱用合格救生員或合格教練,營業前請檢具前揭文件向該處報備,並請遵守「水域遊憩活動管理辦法」及相關注意事項規定。詳細情形請上東管處行政資訊網-旅遊安全宣導專區-水域遊憩專區查詢

教育部109年4月6日臺教授體字第1090011525A號公告

相關照片
  • 教育部109年4月6日臺教授體字第1090011525A號公告
問問鏡頭君,探索東海岸!